304和321不锈钢有什么区别?
作者:xpyb 添加时间:2025-09-02 08:36:14
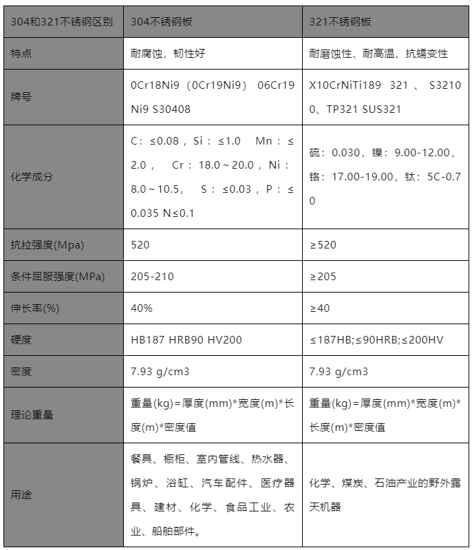
由上面的表格可以看出,主要区别是304不含Ti,321含Ti,Ti可以防止不锈钢敏化,通俗的讲就是提高不锈钢的高温使用寿命,也就是说在高温环境下,321不锈钢板比304不锈钢板更加适合。
304和321不锈钢外观及物理性能非常相似,***有化学成份方面有稍许区别:
首先,是321不锈钢要求含有微量的钛(Ti)元素[按ASTM A182-2008标准规定其含Ti量应不小于碳(C)含量的5倍,但不太于0.7%,另注,304和321的碳(C)含量都是0.08%],而304中不含钛(Ti)。
其次,是对镍(Ni)含量的要求稍许不同,304是8%至11%之间,而321是9%至12%之间。
其三,是对铬(Cr)含量的要求销许不同,304是18%至20%之间,而321是17%至19%之间。
所以你可以用金属材质分析仪或者化学分析的方法来检定这两种材料的成份组成并进行判断。



浏览:
