呼吸阀须***要进行年度检验吗?
近年来,企业接受安全检查时,经常遇到“呼吸阀未进行年度检验”等隐患整改项,那么呼吸阀须***要进行年度检验吗?
对属于重大危险源的常压储罐,呼吸阀要进行年度检验,非重大危险源储罐呼吸阀至少每年检查清理一次,对弹簧式呼吸阀和先导式呼吸阀发现调节机构铅封损坏或发生故障时应及时进行检验,检验周期***长不超过5年,检验单位资质按地方监管要求执行。
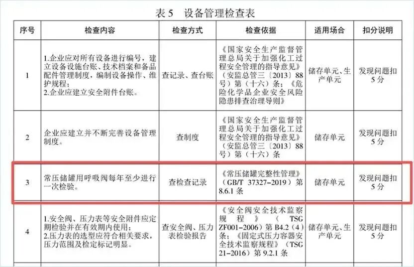
1、《化工企业可燃液体常压储罐区安全管理规范》(AQ 3063-2025) 9.4.6 可燃液体常压储罐的其他安全设施检测符合下列要求: a) 储罐呼吸阀、阻火器等安全附件应定期进行安全检查,储存易冻堵、结品、聚合物料的储罐至少应每月检查一次; b) 储罐呼吸阀、泄压人孔等应定期进行外观检查(如腐蚀、异物堵塞、粘连等情况)及启动功能检查,至少应每年检查一次; c) 储罐呼吸阀的开启压力、泄漏量应定期进行离线校验,校验周期应结合储罐的定期检验确定***长应不超过5年;对于无法离线校验的应在线校验。 2、《应急管理部办公厅关于开展危险化学品重大危险源企业2021年第二次安全专项检查督导工作的通知》(应急厅函[2021]210号) 表5 设备管理检查表中第3条“常压储罐用呼吸阀每年至少进行一次检验”。其中引用的是《常压储罐完整性管理》(GB/T 37327-2019)第8.6.1条。 自2021年该专项检查细则发布以来,全国各地开始对重大危险源企业常压储罐呼吸阀是否定期检验列为必查项目,引起了各地化工企业对呼吸阀进行检验的重视。 3、GB/T 37327-2019 《常压储罐完整性管理》 8.6.1 常压储罐用呼吸阀每年至少进行一次检验。 8.6.4 呼吸阀的检验内容包括外观检查、开启压力、通气量和泄漏量试验等。 该标准要求对呼吸阀要进行年度检验,检验项目包括外观检查、开启压力、通气量和泄漏量试验等,也未对检验单位的资质进行明确规定。在各地落实情况来看,虽然进行了检验,但提供的检验报告中也仅仅是对外观和开启压力进行了检验,通气量和泄漏量几乎没有检验单位进行这两项内容。另外大多数检验单位引用的检验标准都是《石油储罐附件第1部分:呼吸阀》(SY/T 0511.1-2010)。 有人说GB/T37327是推荐性标准,可以不执行,被部门规章引用的推荐性标准就具备了强制性。这一点不需要纠结。 4、SY/T 0511.1-2010 《石油储罐附件 第1部分:呼吸阀》 6.4 呼吸阀阀盘在开启和关闭时,应动作灵活;动作完成后处于关闭状态时,应能有效密封。 从该标准中可以看出,所谓的开启压力、通气量和泄漏量试验等要求的是“出厂检验”内容,在SYT 0511.1中也并未要求对呼吸阀进行年度检验。 从相关部门规章和国家标准来看,须***年度检验的对象是构成重大危险源的常压储罐,不构成重大危险源的常压储罐未强制要求。



