热电偶的使用及注意事项
1 热电偶(thermocouple)测量原理
热电偶是测量温度的一种仪器。利用两种不同的导体或半导体连接成闭合回路,焊接端称作热端(或工作端),与导线连接的一端称作冷端。如果两端所处的温度不同(热端为t,冷端为t0,t>t0)则在该回路内产生热电动势E(简称热电势),此种现象称为“热电效应”(塞贝克效应)。热电偶就是利用热电效应的原理而制成的测量温度的仪器。热电偶测量温度系统由热电偶(感温元件),毫伏测量仪表及连接导线(铜线及补偿导线)所组成。在热电偶材料已定时。其热电势E只是被测量温度t的函数,用仪表测得E的数值后,即可知道被测温度的大小。
2 热电偶特点
测量精度高。因热电偶直接与被测对象接触,不受中间介质的影响。
测量范围广。常用的热电偶从-50℃~+1600℃均可连续测量,某些特殊热电偶***低可测到-269℃(如金铁镍铬),***高可达+2800℃(如钨-铼)。
构造简单,使用方便。热电偶通常是由两种不同的金属丝组成,而且不受大小和开头的限制,外有保护套管,用起来非常方便。
3 热电偶的分度号
标准化热电偶,按IEC国际标准生产。热电偶的分度号有主要有S、R、B、N、K、E、J、T等几种。其中S、R、B属于贵金属热电偶, N、K、E、J、T属于廉金属热电偶。
S分度号的特点是抗氧化性能强,宜在氧化性、惰性气氛中连续使用,长期使用温度1400℃,短期1600℃。在所有热电偶中,S分度号的准确度等级***高,通 常用作标准热电偶;
R分度号与S分度号相比除热电动势大15%左右,其它性能几乎完全相同。
B分度号在室温下热电动势极小,故在测量时一般不用补偿导线。它的长期使用温度为1600℃,短期1800℃。可在氧化性或中性气氛中使用,也可在真空条件下短期使用。
N分度号的特点是1300℃下高温抗氧化能力强,热电动势的长期稳定性及短期热循环的复现性好,耐核辐照及耐低温性能也好,可以部分代替S分度号热电偶;
K分度号的特点是抗氧化性能强,宜在氧化性、惰性气氛中连续使用,长期使用温度1000℃,短期1200℃。在所有热电偶中使用***广泛;
E分度号的特点是在常用热电偶中,其热电动势***大,即灵敏度***高。宜在氧化性、惰性气氛中连续使用,使用温度0-800℃;
J分度号的特点是既可用于氧化性气氛 (使用温度上限750℃),也可用于还原性气氛 (使用温度上限950℃),并且耐H2及CO气体腐蚀,多用于炼油及化工;
T分度号的特点是在所有廉金属热电偶中准确度等级***高,通常用来测量300℃以下的温度。
4 热电偶冷端的温度补偿
理论上,热电偶是冷端以0℃为标准进行测量的。然而,通常测量时仪表是处于室温之下的,但由于冷端不为0℃,造成了热电势差减小,使测量不准,出现误差。因此为减少误差所做的补偿措施就是冷端温度补偿。
因此,常采用一些措施来消除冷端温度变化所产生的影响,如冷端恒温法、冷端温度校正法、补偿导线法、补偿电桥法。
(1)冷端恒温法
一般热电偶定标时冷端温度以0℃为标准。因此,常常将冷端置于冰水混合物中,使其温度保持为恒定的0℃。在实验室条件下,通常把冷端放在盛有绝缘油的试管中,然后再将其放入装满冰水混合物的保温容器中,是冷端保持0℃。
(2)冷端温度校正法
由于热电偶的温度分度表是在冷端温度保持在0℃的情况下得到的,与它配套使用的测量电路或显示仪表又是根据这一关系曲线进行刻度的,因此冷端温度不等于0℃时,就需对仪表指示值加以修正。如冷端温度高于0℃,但恒定于t0℃,则测得的热电势要小于该热电偶的分度值,为求得真实温度,可利用中间温度法则,即用下式进行修正:
E(t,0)= E(t,t1)+ E(t1,0)
(3)补偿导线法
由于热电偶的材料一般都比较贵重 (特别是采用贵金属时),而测温点到仪表的距离都很远,为了节省热电偶材料,降低成本,通常采用补偿导线(compensating lead)把热电偶的冷端 (自由端)延伸到温度比较稳定的控制室内,连接到仪表端子上。这是一种专用导线,有正、负极性。选择某一对导线,当其与某种热电偶的热电特性小于100℃的范围里一致时,只要热电偶冷端小于100℃,并将它与热电偶冷端连结,则相当于将热电偶延长,这样便于热电偶的冷端温度处理,如果所移的冷端仍处于温度较高或有波动的地方,则此时的补偿导线就失去使用意义。
补偿导线在使用中注意事项
①补偿导线的选择
补偿导线一定要根据所使用的热电偶种类和所使用的场合进行正确选择。例如,k型偶应该选择k型偶的补偿导线,根据使用场合,选择工作温度范围。通常kx工作温度为-20~100℃,宽范围的为-25~200℃。普通级误差为±2.5℃,精密级为±1.5℃。
②接点连接
与热电偶接线端2个接点尽可能近一点,尽量保持2个接点温度一致。与仪表接线端连接处尽可能温度一致,仪表柜有风扇的地方,接点处要保护不要使得风扇直吹到接点。
③使用长度
因为热电偶的信号很低,为微伏级,如果使用的距离过长,信号的衰减和环境中强电的干扰偶合,足可以使热电偶的信号失真,造成测量和控制温度不准确,在控制中严重时会产生温度波动。
根据我们的经验,通常使用热电偶补偿导线的长度控制在15米内比较好,如果超过15米,建议使用温度变送器进行传送信号。温度变送器是将温度对应的电势值转换成直流电流传送,抗干扰强。
④布线
补偿导线布线一定要远离动力线和干扰源。在避免不了穿越的地方,也尽可能采用交叉方式,不要平行。
⑤屏蔽补偿导线
为了提高热电偶连接线的抗干扰性,可以采用屏蔽补偿导线。对于现场干扰源较多的场合,效果较好。但是一定要将屏蔽层严格接地,否则屏蔽层不仅没有起到屏蔽的作用,反而增强干扰。
(4)补偿电桥法
补偿电桥法是利用不平衡电桥产生的电势来补偿热电偶因冷端温度变化而引起的热电势变化值。补偿电桥现已标准化。不平衡电桥(即补偿电桥)是由电阻R1、R2、R3和RCu组成。其中R1=R2=R3=1 ;Rs是用温度系数很小的锰铜丝绕制而成的;RCu是有温度系数较大的铜线绕制而成的补偿电阻,0℃时,RCu=1;Rs的值可根据所选电偶的类型计算确定。此桥串联在热电偶测量回路中,热电偶冷端与电阻RCu感受相同的温度,在某一温度下(通常取0℃)调整电桥平衡,使R1=R2=R3=RCu。当冷端温度变化时,RCu随温度改变,破坏了电桥平衡,产生一不平衡电压△U,此电压则与热电势相叠加,一起送入测量仪表。适当选择Rs的数值,可是电桥产生的不平衡电压△U在一定温度范围内基本上能补偿由于冷端温度变化而引起的热电势变化值。这样,当冷端温度有一定变化时,仪表仍然可给出正确的温度示值。
(5)软件处理法
对于计算机系统,不必全靠硬件进行热电偶冷端处理。例如冷端温度恒定但不为0℃的情况,只需在采样后加一个与冷端温度对应的常数即可。
对于T0经常波动的情况,可利用热敏电阻或其它传感器把T0信号输入计算机,按照运算公式设计一些程序,便能自动修正。后一种情况须***考虑输入的采样通道中除了热电动势之外还应该有冷端温度信号,如果多个热电偶的冷端温度不相同,还要分别采样,若占用的通道数太多,宜利用补偿导线把所有的冷端接到同一温度处,只用一个冷端温度传感器和一个修正T0的输入通道就可以了。冷端集中,对于提高多点巡检的速度也很有利。
5 正确使用
正确使用热电偶不但可以准确得到温度的数值,保证产品合格,而且还可节省热电偶的材料消耗,既节省资金又能保证产品质量。安装不正确,热导率和时间滞后等误差,它们是热电偶在使用中的主要误差。
(1)安装不当引入的误差
如热电偶安装的位置及插入深度不能反映炉膛的真实温度等,换句话说,热电偶不应装在太靠近门和加热的地方,插入的深度至少应为保护管直径的8~10倍;热电偶的保护套管与壁间的间隔未填绝热物质致使炉内热溢出或冷空气侵入,因此热电偶保护管和炉壁孔之间的空隙应用耐火泥或石棉绳等绝热物质堵塞以免冷热空气对流而影响测温的准确性;热电偶冷端太靠近炉体使温度超过100℃;热电偶的安装应尽可能避开强磁场和强电场,所以不应把热电偶和动力电缆线装在同一根导管内以免引入干扰造成误差;热电偶不能安装在被测介质很少流动的区域内,当用热电偶测量管内气体温度时,须***使热电偶逆着流速方向安装,而且充分与气体接触。
(2)绝缘变差而引入的误差
如热电偶绝缘了,保护管和拉线板污垢或盐渣过多致使热电偶极间与炉壁间绝缘不良,在高温下更为严重,这不仅会引起热电势的损耗而且还会引入干扰,由此引起的误差有时可达上百度。
(3)热惰性引入的误差
由于热电偶的热惰性使仪表的指示值落后于被测温度的变化,进行快速测量时这种影响尤为突出。所以应尽可能采用热电极较细、保护管直径较小的热电偶。测温环境许可时,甚至可将保护管取去。由于存在测量滞后,用热电偶检测出的温度波动的振幅较炉温波动的振幅小。测量滞后越大,热电偶波动的振幅就越小,与实际炉温的差别也就越大。当用时间常数大的热电偶测温或控温时,仪表显示的温度虽然波动很小,但实际炉温的波动可能很大。为了准确的测量温度,应当选择时间常数小的热电偶。时间常数与传热系数成反比,与热电偶热端的直径、材料的密度及比热成正比,如要减小时间常数,除增加传热系数以外,***有效的办法是尽量减小热端的尺寸。使用中,通常采用导热性能好的材料,管壁薄、内径小的保护套管。在较精密的温度测量中,使用无保护套管的裸丝热电偶,但热电偶容易损坏,应及时校正及更换。
(4)热阻误差
高温时,如保护管上有一层煤灰,尘埃附在上面,则热阻增加,阻碍热的传导,这时温度示值比被测温度的真值低。因此,应保持热电偶保护管外部的清洁,以减小误差。
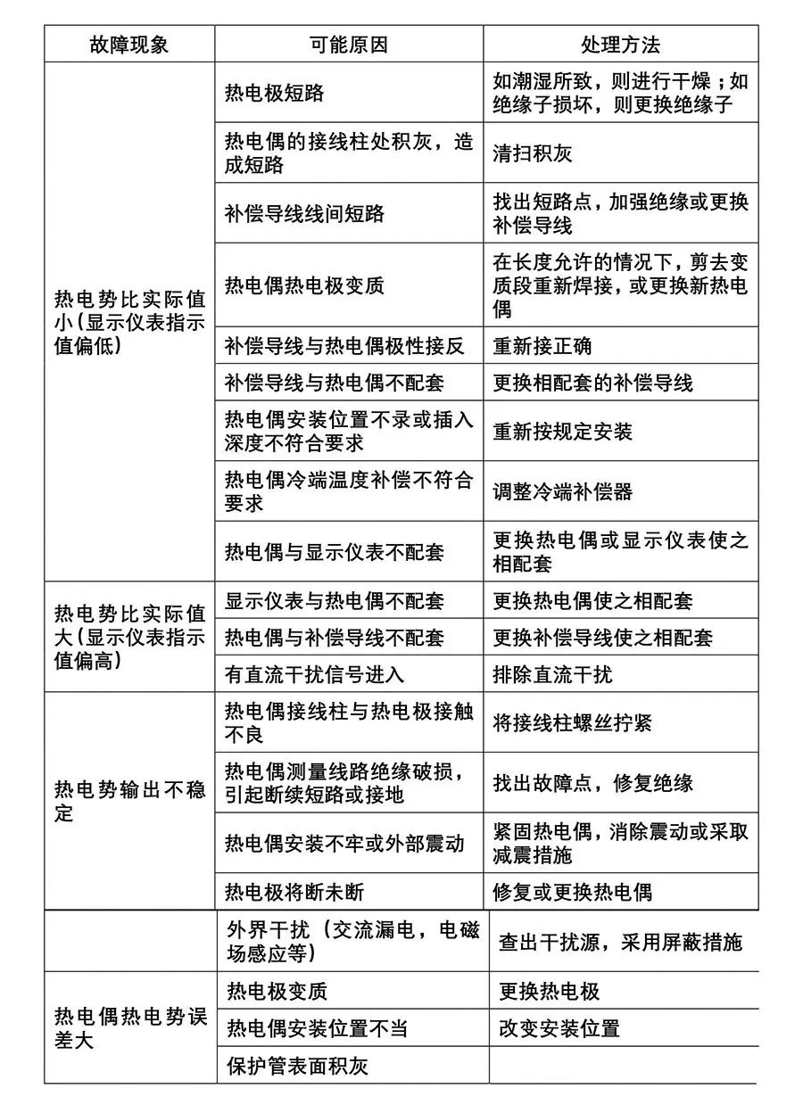
6 故障处理
热电偶输入产生故障判别法:
按照仪表接线图进行正确接线通电后,仪表先是显示仪表的热电偶分度号,接着显示仪表量程范围,再测仪表下排的数码管显示设定温度,仪表上排数码管显示测量温度。若仪表上排数码管显示不是发热体的温度,而显示“OVER”、“0000”或“000”等状况,说明仪表输入部位产生故障,应作如下试验:
(1)把热电偶从仪表热电偶输入端拆下,再用任何一根导线把仪表热电偶输入端短路。通电时,仪表上排数码管显示值约为室温时,说明热电偶内部连线开路,应更换******型热电偶。若还是以上所说的状况,说明仪表在运输过程中,仪表的输入端被损坏,要调换仪表。
(2)把上述故障仪表的热电偶拆去,换用旁边运行正常的同种分度号仪表上接入的热电偶,通电后,原故障仪表上排数码管显示发热体温度时,说明热电偶连线开路,更换******型热电偶。
(3)把有故障的热电偶从仪表上拆下来,用万用表放在测量欧姆(R)*1档,
用万用表两表棒去测热电偶两端,若万用表上显示的电阻值很大,说明热电偶内部连接开路,更换******型热电偶。否则有一定阻值,说明仪表输入端有问题,应更换仪表。
(4)按照仪表接线图接线正确,若仪表通电后,仪表上排数码管显示有负值等现象,说明接入仪表的热电偶“+”与“—”接错而造成的。只要重新调换一下即可。
(5)接线正确仪表在运行时,仪表上排数码管显示的温度与实际测量的温度相差40℃~70℃。甚至相差更大,说明仪表的分度号与热电偶的分度号搞错。按热电偶分度号B、S、K、E等热电偶的温度与毫伏(MV)值的对应关系来看,同样温度的情况下,产生的毫伏值(MV)B分度号***小,S分度号次小,K分度号较大,E分度号***大,按照此原理来判别。
常见故障分析及处理:




