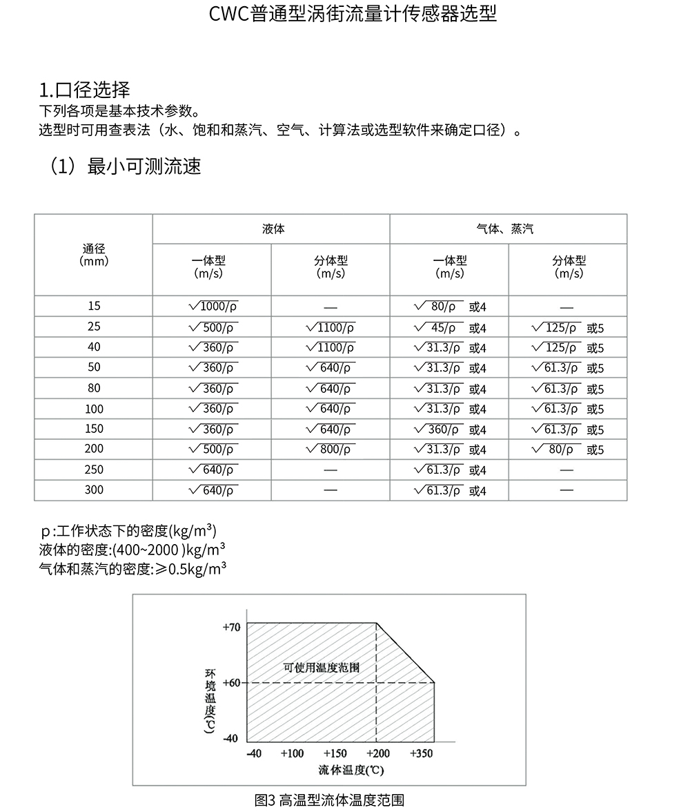
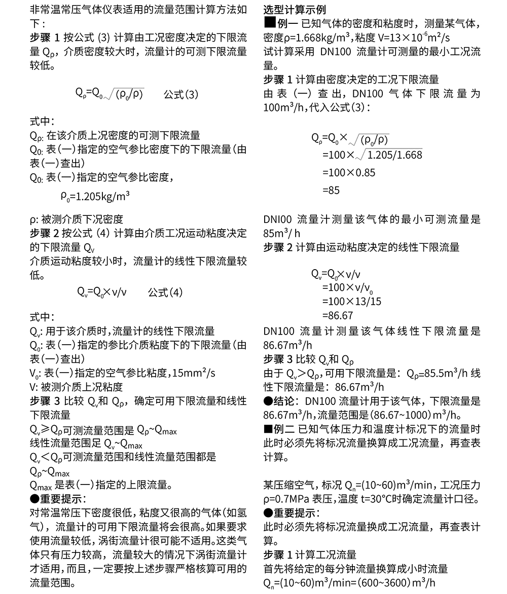
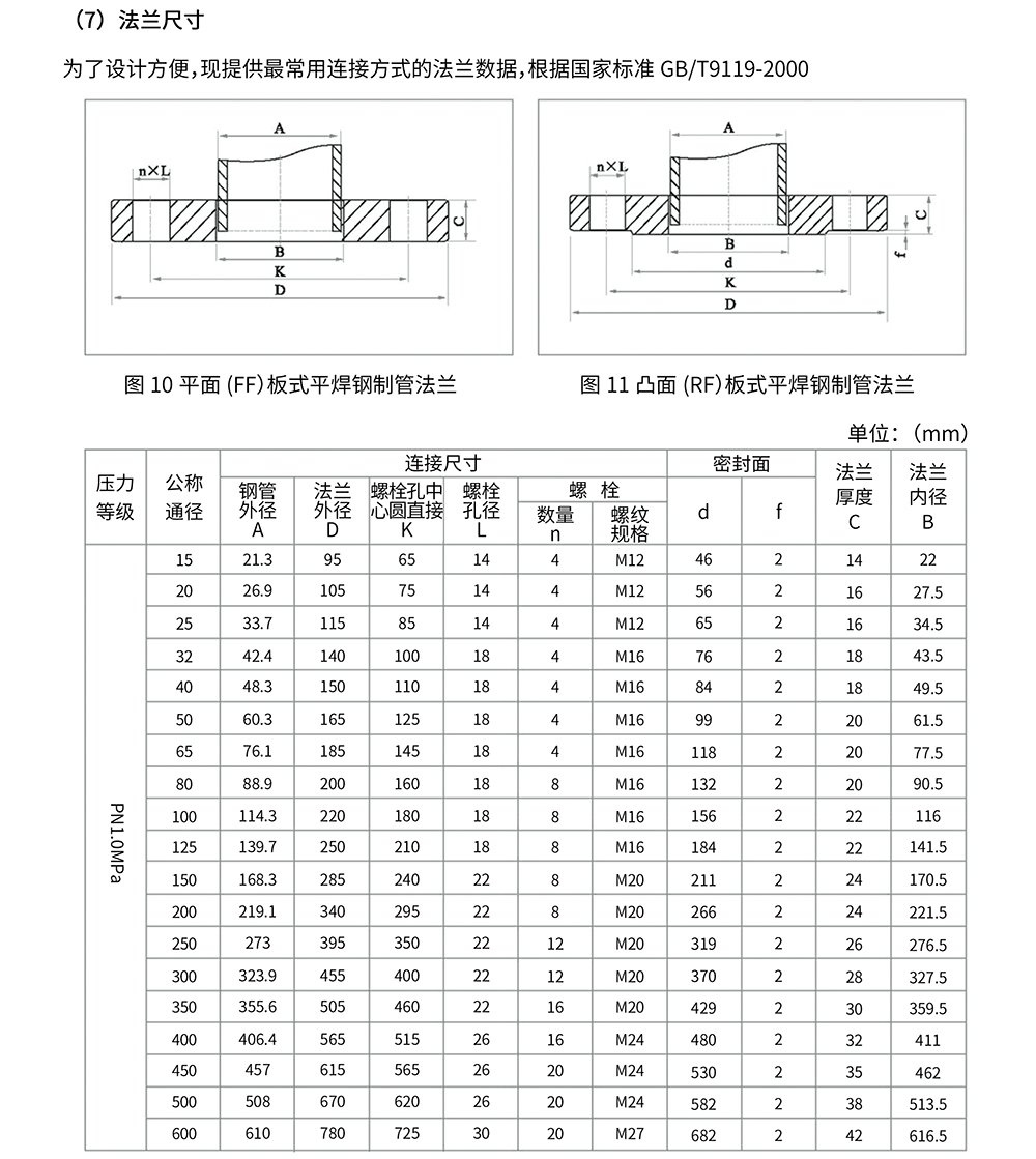
产品介绍
CWC普通型涡街流量计
自适应数字信号处理
采用了DSP(数字信号处理)技术,用数字滤波器代替了传统的模拟滤波器,CPU能够根据传感器信号的情况进行实时的调整和处理,从而大大提高了信号处理的灵活性、可靠性和稳定性。
参数设置简单
使用频繁的参数组合放在一个模块中,从而减少了参数设定时间。
显示简明、清晰
可同时显示瞬时流量、累计流量、百分比流量(用%表示)和自诊断信息。
模拟/脉冲输出
具有4mA~20mA电流输出模式和脉冲输出模式,可通过按键设置。
可测流量的量程比高达1:10
仪表误差补偿
本安防爆设计





































浏览:
上一篇:无
下一篇:CWE智能型涡街流量计



